SPFS
SOLIDAIRES, LES PEUPLES UNIS SONT SOUVERAINS
RAPPEL DES VIOLATIONS DES GOUVERNANCES
Le Syndicat du Peuple Français Souverain (SPFS) a pour objet de garantir l’expression directe du Peuple Français Souverain par voie de référendum, comme le dispose la Constitution du 4 octobre 1958, en son article 3.
Le Syndicat du Peuple Français Souverain (SPFS) est de fait, le seul Syndic sur le territoire français et les DOM-TOM.
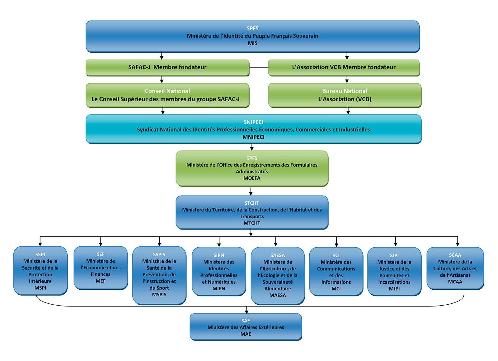
Le Syndicat Anti-Fraude, Anti-Corruption-Justice du groupe SAFAC-J et l’Association Victimes des Cols Blancs (VCB) suite à la requête et de la constitution de partie Civile du Peuple Français Souverain.
En date du 25 novembre 2024 par Requête déposée à la Cour d’appel de Versailles qui a suivi une Ordonnance ; Le Peuple et le territoire Français ont été mis sous administrateur Judiciaire, le temps des instructions judiciaires menées et transmises au Parquet Financier.
Le Syndicat Anti-Fraude, Anti-Corruption-Justice du groupe SAFAC-J, chargé de la mise en place et d’administrer la réorganisation du pays et s’occuper de la dissolution et réquisition des structures mises en place dans l’illégalité sur le territoire Français et des Dom Tom.
En violation de l’article 2 de la Déclaration des Droits de l’Homme et du Citoyen de 1789 qui dispose que le but de toute association politique est la conservation des droits naturels et imprescriptibles de l’homme. Ces droits sont la liberté, la propriété, la sûreté et la résistance à l’oppression.
En violation de l’article 3 de la Constitution du 4 octobre 1958 qui dispose que La souveraineté nationale appartient au peuple qui l’exerce par ses représentants et par la voie du référendum.
Aucune section du peuple ni aucun individu ne peut s’en attribuer l’exercice.
Le suffrage peut être direct ou indirect dans les conditions prévues par la Constitution. Il est toujours universel, égal et secret.
Sont électeurs, dans les conditions déterminées par la loi, tous les nationaux français majeurs des deux sexes, jouissant de leurs droits civils et politiques.
La loi favorise l’égal accès des femmes et des hommes aux mandats électoraux et fonctions électives.
En violation de l’article 16 de la Déclaration des Droits de l’Homme et du Citoyen de 1789 qui dispose que toute société dans laquelle la garantie des droits n’est pas assurée, ni la séparation des pouvoirs déterminée N’A POINT DE CONSTITUTION.
Objet et missions
Le Syndicat du Peuple Français Souverain (SPFS) a pour mission de :
– Garantir la souveraineté populaire par le biais de référendums réguliers,
– Mettre fin à toute délégation abusive du pouvoir au profit d’une gouvernance directe,
– Protéger le peuple contre les abus institutionnels et la corruption,
– Gérer les finances publiques via une Caisse de Dépôt Souveraine,
– Créer un Office des Poursuites pour traiter les litiges entre le peuple et les institutions.
Référendum permanent
Le référendum est le seul mode légitime de validation des lois, réformes et décisions politiques.
Toute personne disposant d’un casier judiciaire vierge peut initier un référendum dès lors qu’une proposition obtient 25% de l’ensemble des citoyens.
Protection des biens et ressources du Peuple Français Souverain
Le Syndicat du Peuple Français Souverain (SPFS) assure la récupération et la restitution de :
– Fonds détournés par des syndicats ou organismes ayant fraudé les caisses sociales,
– Logements sociaux accaparés illégalement,
– Caisses de retraite spoliées,
– Biens immobiliers et financiers appartenant légitimement au peuple.
Par le manque de probité de gens portant atteinte à l’encontre du Peuple Français Souverain,
Par tous les partis politiques qui ont violé la Souveraineté de la population, Par la malveillance, les Magistrats et juges ont violé les Lois et les Droits, alors qu’ils avaient le devoir d’organiser et non de siéger.
Le Peuple Français Souverain est dans le devoir de se réunir
ORGANISATION ET FONCTIONNEMENT
Instances du Syndicat du Peuple Français Souverain (SPFS)
Le Syndicat du Peuple Français Souverain (SPFS) est organisé en plusieurs niveaux :
1. Communes : Chaque commune possède un Comité Populaire Local (CPL) chargé de recueillir les votes et d’organiser les référendums.
2. Départements : Les Assemblées Départementales coordonnent les décisions locales,
3. National : L’Assemblée Générale Populaire (AGP), instance suprême, regroupe l’ensemble des citoyens et valide les décisions nationales.
Le Conseil du Peuple (CP)
Organe exécutif du Syndicat du Peuple Français Souverain (SPFS), il est chargé d’organiser les référendums, d’appliquer les décisions du peuple et de veiller au respect des principes souverains.
Office des Poursuites
Instance chargée de :
– Enregistrer et centraliser les plaintes contre les abus d’institutions,
– Lancer des poursuites judiciaires pour récupérer les fonds détournés,
– Gérer les réquisitions populaires en cas de violation des droits fondamentaux.
Article 1 du code civil
Le Syndicat du Peuple Français Souverain (SPFS) est le garant de la souveraineté populaire et de la justice sociale.
Il remet le pouvoir directement entre les mains du peuple, par un référendum permanent et une gestion autonome des ressources nationales.
Aucune décision politique ne peut être prise sans l’aval du Peuple Français Souverain.
